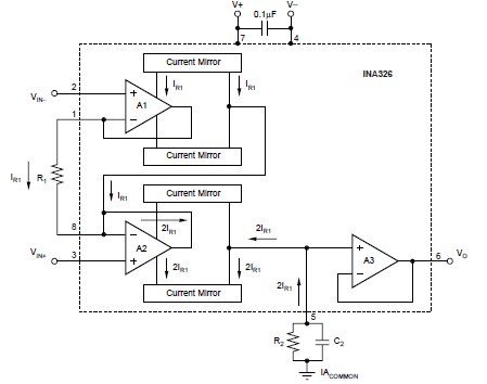
Product Summary
The INA326EA/2K5 (with shutdown) is a high-performance, low-cost, precision instrumentation amplifier with rail-to-rail input and output. It is a true single-supply instrumentation amplifier with very low DC errors and input common-mode ranges that extends beyond the positive and negative rails. These features make INA326EA/2K5 suitable for applications ranging from general-purpose to high-accuracy. Excellent long-term stability and very low 1/f noise assure low offset voltage and drift throughout the life of the product. The INA326EA/2K5 (without shutdown) comes in the MSOP-8 package. INA326EA/2K5 is specified over the industrial temperature range, -40℃ to +85℃, with operation from -40℃ to +125℃.
Parametrics
INA326EA/2K5 absolute maximum ratings: (1)Supply Voltage: +5.5V; (2)Signal Input Terminals: Voltage: -0.5V to (V+) + 0.5V; Current: ±10mA; (3)Output Short-Circuit: Continuous; (4)Operating Temperature Range: -40℃ to +125℃; (5)Storage Temperature Range: -65℃ to +150℃; (6)Junction Temperature: +150℃; (7)Lead Temperature (soldering, 10s): +300℃.
Features
INA326EA/2K5 features: (1)PRECISION: LOW OFFSET: 100μV (max); (2)LOW OFFSET DRIFT: 0.4μV/℃ (max); (3)EXCELLENT LONG-TERM STABILITY; (4)VERY-LOW 1/f NOISE; (5)TRUE RAIL-TO-RAIL I/O; (6)INPUT COMMON-MODE RANGE: 20mV Below Negative Rail to 100mV Above Positive Rail; (7)WIDE OUTPUT SWING: Within 10mV of Rails; (8)SUPPLY RANGE: Single +2.7V to +5.5V; (9)SMALL SIZE: microPACKAGE: MSOP-8, MSOP-10; (10)LOW COST.
Diagrams

| Image | Part No | Mfg | Description | ![]() |
Pricing (USD) |
Quantity | ||||||||||||
|---|---|---|---|---|---|---|---|---|---|---|---|---|---|---|---|---|---|---|
![]() |
![]() INA326EA/2K5 |
![]() Texas Instruments |
![]() Instrumentation Amplifiers Precision Lo-Drift CMOS |
![]() Data Sheet |
![]()
|
|
||||||||||||
![]() |
![]() INA326EA/2K5G4 |
![]() Texas Instruments |
![]() Instrumentation Amplifiers Precision Lo-Drift CMOS |
![]() Data Sheet |
![]()
|
|
||||||||||||
(Hong Kong)









